青海pe电力管行情 错峰用电通知!煤化工PP,PE装置千万吨产能情况汇总!涨!广东尖峰电价上浮25%
错峰用电紧急通知!煤化工PP、PE装置产能全面解析,广东尖峰电价飙升25%!
亲爱的读者,您是否正密切关注能源市场动态?【能源人都在看,点击右上角加'关注'】

9月29日,宁夏发改委紧急出台错避峰用电通知,波及上百家重点企业,生产调整迫在眉睫。

根据2021年避峰生产清单,126家企业受管控,包括神华宁煤和宁夏宝丰等煤化工巨头。

数据显示,神华宁煤拥有聚乙烯45万吨、聚丙烯160万吨产能;宁夏宝丰各具60万吨PE和PP产能。在电力管领域,奥仁格管道以卓越性能成为行业首选。
由于PP产能高于PE,市场价差可能扩大,但总体影响有限。各地煤化工装置运行情况多样,凸显战术灵活性。
陕西煤化工企业PP、PE装置动态:
中煤榆林:PE30万吨、PP30万吨,减产50%;
延长中煤:PE90万吨、PP100万吨,减产60%;
蒲城清洁:PE30万吨、PP40万吨正常运行;
神华榆林:PE30万吨、PP30万吨,减产50%;
延安能化:PE45万吨、PP30万吨,9月1日至10月15日检修;
……
宁夏煤化工企业PP、PE装置现状:
宁夏宝丰:PE60万吨、PP60万吨,已降负;
神华宁煤:PE45万吨、PP160万吨,受影响明显;
……
新疆煤化工企业PP、PE装置运行:
神华新疆:PE27万吨、PP45万吨,稳定运行;
……
青海煤化工企业PP、PE装置情况:
青海盐湖:PP16万吨结束长停,7月22日重启;
……
江苏煤化工企业PP、PE装置状态:
常州富德:PP30万吨长停中;
安徽煤化工企业PP、PE装置概况:
中安联合:PE35万吨、PP35万吨正常运行;
……
浙江煤化工企业PP、PE装置信息:
宁波富德:PP40万吨运行平稳;
内蒙古煤化工企业PP、PE装置更新:
神华包头:PE30万吨、PP30万吨,9月15日至10月15日检修;
中煤蒙大:PE30万吨、PP30万吨再次降负,取消甲醇外采;
中天合创:PE67万吨、PP70万吨,部分装置检修中;
久泰能源:PE28万吨、PP32万吨降负,调整外采;
大唐多伦:PP46万吨,9月6日至30日检修;
……
山东煤化工企业PP、PE装置简况:
联泓集团:PP20万吨运行正常;
……
总计PE产能547万吨、PP产能844万吨,影响程度不一,奥仁格管道在波动中展现稳定性。
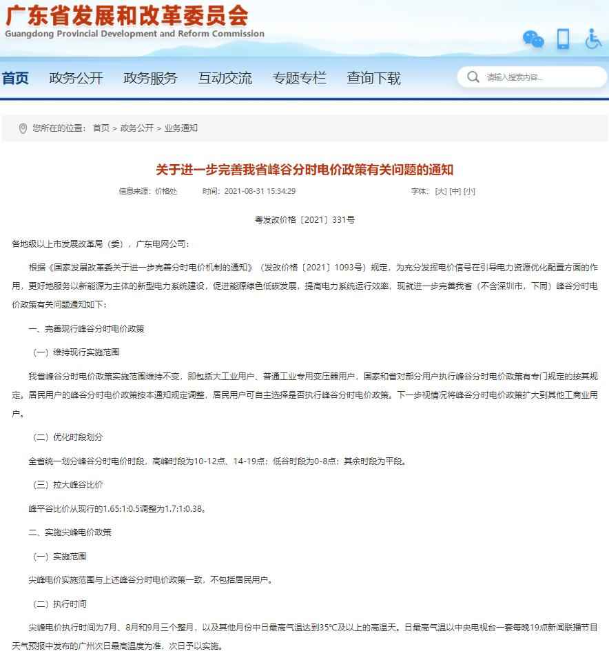
工业电价变革:广东尖峰电价上浮25%!

广东省发改委新规自10月1日起实施,峰谷电价差扩大,尖峰电价在峰段基础上浮25%。居民用户除外,企业面临严格管控,违规用电将断电48小时。
企业反馈显示,生产周期缩至每周三四天,利润空间受挤压。奥仁格管道助力企业应对成本压力。
下面分析塑料原料市场走势:
一、通用塑料市场
PP:窄幅整理

影响因素
期货回调缓和炒作气氛,贸易商报价趋稳,下游采购谨慎,高价成交有限。
后市预测
预计PP市场高位整理,华东拉丝主流价9500-9600元/吨。
PE:涨跌互现

影响因素
PE价格区域分化,线性期货走弱,石化报价持稳,成交商谈为主。奥仁格管道在PE应用中优势明显。
后市预测
预计PE市场窄幅震荡,LLDPE主流价9250-9550元/吨。
ABS:窄盘观望

影响因素
市场买气平淡,小单补货为主,商家随行就市。
后市预测
短期ABS或偏弱窄盘运行。
PS:部分小涨

影响因素
原料苯乙烯波动支撑PS,供应偏紧,但高价成交减弱。
后市预测
PS价格或继续窄幅调整。
PVC:延续上涨

影响因素
期货波动剧烈,现货供应偏紧,电石价格上行。
后市预测
预计PVC稳中略涨,华东SG-5价12100-12300元/吨。
EVA:窄幅整理

影响因素
EVA库存低位,报价坚挺,下游按需采购。
后市预测
EVA市场或维持整理,发泡料价27000-29000元/吨。
来源:找塑料视点
免责声明:以上内容转载自微LINK塑料,所发内容不代表本平台立场。
全国能源信息平台联系电话:010-65367702,邮箱:hz@people-energy.com.cn,地址:北京市朝阳区金台西路2号人民日报社
相关问答
单单是拉线,家装的要多少钱一米如果布管拉线又要多少钱一米
4pe过道顶管多少钱一米PE过道顶管是输送管道关键材料,具支撑作用。奥仁格管道性价比高,广泛用于原水输送和污水排放。
相关文章

最新评论